蒲氏居传统人居文化传承馆

传承+实践 人居文化智慧

文化交流联系电话:155-2805-2725

风水学入门知识,沈阳实战派大师

消除阻碍,扭转局势!家居风水布局,沈阳风水大师,家居风水大师讲解餐桌如何摆放

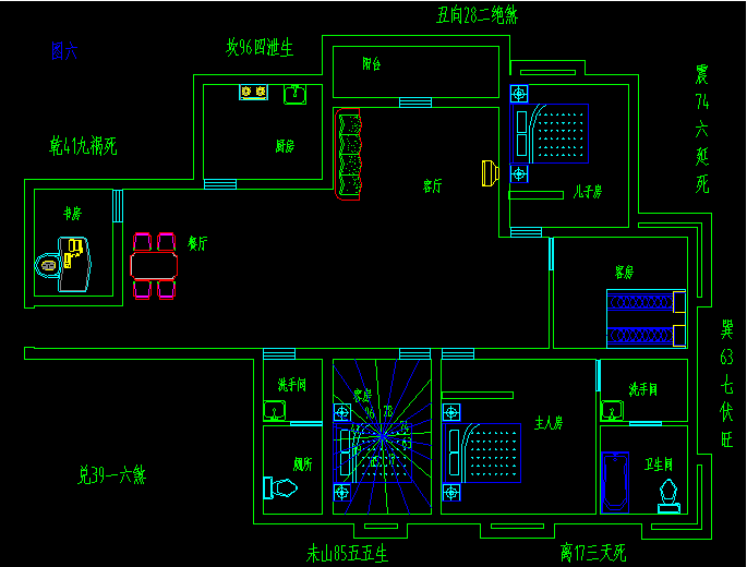
桌的摆放是需要讲究风水的,毕竟在家居中餐桌是属于我们家人聚餐的地方,餐桌的风水如何会关系着家庭的关系和睦,以及健康与财运的等,因而我们都不能忽视餐桌的风水;那么家居风水 餐桌如何摆放呢?下面是小编整理的相关文章,让我一起来看看吧!

家居风水中的餐桌应该如何摆放

1、餐桌不可被路冲

餐桌是一家人就餐的地方,因此需要保持温馨、舒服、自然,这样才能开心的享用美味。而如果有路冲或尖角冲餐桌,将可能会导致家人在就餐的时候口角相加,对家庭和睦不利,需及时调整。

 

 
2、餐桌切忌被厕所门直冲

厕所在风水上被视为污秽不洁之处,故此愈隐蔽愈好。如正对餐桌,往往导致家人健康不良。如果餐桌与厕所直冲,最好把餐桌移到别的位置。若确实无法移开,可以在餐桌的正中摆放一个小水盆,当中用水浸养铁梳头或开运竹,此方法在镇宅时进行化解效果最佳。

3、餐桌不宜正对神台

好的风水能为您的起居环境加分,并且为您的人生加分。(沈阳风水大师和风水大师),看风水一定要结合主人的八字,风水大师一定要德才兼备。神台是供奉佛像及祖宗牌位的。严格来说,不宜与凡人进食之处太接近,毕竟阴阳异路,仙凡有别。倘若神态所供奉的是观音、佛祖诸神,由于他们均是戒杀生而茹素吃斋。而一般人家吃饭却有大鱼大肉,正面相对便会格格不入。如有可能,还是把餐桌尽量与神台保持一段距离。而最重要的是把餐桌移开,务求两者不成一条直线。

 

 
4、餐桌忌摆放在横梁之下

餐桌上方有横梁,像一把利刃架在上方,会给处在下方的人造成一种无形的压力,长此以往,不但会严重损害家人的精神、健康,还可能会导致家宅不宁。建议用天花板将横梁遮挡起来,并在餐厅内摆放吉祥物,能够有效的化解餐桌不良风水。

风水大师根据你们的(家居或企业)实际风水情况结合宅中各家庭成员的五行特质和工作性质,(风水大师和沈阳风水大师),巧用风水布置一些旺财、旺丁、旺文昌等风水格局。餐桌上摆放的花以淡雅为最佳,如水仙、百合、紫罗兰等等。风水学上还认为,餐桌上的花宜摆放在餐桌的西边,因为这样可以挡住夕阳的恶气,给家中带来更好的运势,尤其利于财运。

 

 
当然了,在餐桌上放花的时候,其颜色也是需要考虑的,毕竟,每个人都有自己喜欢的颜色,相信若是餐桌上的花的颜色是自己喜欢的颜色,食欲也会大增的。此外,餐桌上花的颜色选择,还可以参考房屋主人的命相,比如说,阳命土相人五行喜:金、水、木,喜颜色:白、黑、绿,那么,相信在餐桌上摆放白色的鲜花,其所带来的风水效果会更加的适合房屋主人。

经常有人找蒲家逸风水大师给自己的家居或企业或墓地看风水,建筑风水中国古代建筑理论的灵魂,(沈阳风水大师和风水大师),风水在中国建筑史上享有崇高地位。

您的项目需求

*请认真填写需求信息,我们会在24小时内与您取得联系。