蒲氏居
传统人居文化
传承馆
传承+实践 人居文化智慧
文化交流联系电话:
155-2805-2725
首页
世家风水
文脉起名
民俗命理
传统择吉
风水案例
民俗风水
风水研习
起名取名
蒲氏居溯源
蒲氏居溯源
蒲氏居理念
蒲家逸简介
蒲氏居接洽
首页
世家风水
文脉起名
民俗命理
传统择吉
风水案例
民俗风水
风水研习
起名取名
蒲氏居溯源
走廊尽头的房间风水
走廊尽头
的房间风水
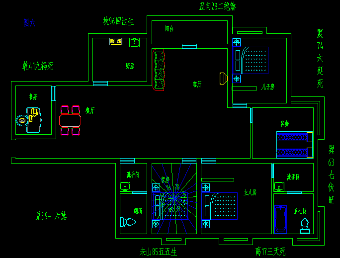
阳宅风水口诀
居家别墅后宽前窄,窄小三分之一为凶宅,损伤儿女。
居家别墅前方有大树,而且树心腐烂已成空心状的,主家人容易发生内脏方面的疾病。阳宅前方有大树,而树枝桔烂的,主家人易有四肢方面之毛病。
居家别墅门帘如泪珠,家有哭泣事。
居家别墅坟对右边梁,男人胸不强。坟对右边窗,男人肺上说。坟对主房门右,家主须短命。坟对门右角,男人枪上说。坟对屋左梁,妇人活不长。
居家别墅西南缺角损女主,西北缺角损男主。家中乾坤阴阳二位风水直接缺失,所对应的乾男主和坤女子自然也有损。
走廊尽头的房间风水
居家别墅南方的部分若有门或是窗户,宜用屋檐或遮阳板遮住,否则易有是非口舌、夫妻不和之庆。
居家别墅何知人家得长富,仓库磊磊左右护。
居家别墅左房按后窗,女人主浪淌。左房两间两个门,家中必定出罪人。右房安后窗男儿流四方。
居家别墅围墙装上铁丝网,官灾缠身没法挡。铁丝网那是监狱才用的,这样的房子被认为是极其破财的,会使屋主日渐贫困。同时,围墙与房子主体要留一定的间隙,做到恰到好处的“留白”才能让房主一帆风顺。
居家别墅屋内门对冲,口舌生家中,夫妻常争吵,品味各不同,同是对门煞,但在家中形成,所以以人为单位形成对立面格局。
走廊尽头的房间风水
居家别墅院内不可种植过多的葡萄,万年青,花草过多家中运气下降。叫花旺人不旺。
居家别墅坑在右头后,男人神经病。坑在家左前,闺女不安然。坑在家右前,小儿命中玄。
居家别墅镜子到处是,招邪最容易。其实镜子常作为风水化煞吉物,比如我们熟知的八卦镜。但镜子化煞并不是化解掉了煞气,而是反射走煞气,所以家中镜子多,煞气在家中横穿,破坏家中气场。
居家别墅屋宅入门步步高,须知日后出富豪。
走廊尽头的房间风水
苑家文化
主营看风水、八字算命、八字合婚、八字起名、黄道吉日等服务。
【郑重声明】:本站内容并非严谨的科学研究成果,仅用于传统文化研究、学术探讨,而非宣传其实际效用。仅供娱乐参考,请勿盲目迷信。
返回目录
在线咨询
上一篇:
总经理办公桌朝向的最佳方位
下一篇:
最好的风水房子户型图
您的项目需求
*请认真填写需求信息,我们会在24小时内与您取得联系。
返回顶部
155-2805-2725
在线咨询
微信二维码
电话沟通
在线客服