蒲氏居
传统人居文化
传承馆
传承+实践 人居文化智慧
文化交流联系电话:
155-2805-2725
首页
世家风水
文脉起名
民俗命理
传统择吉
风水案例
民俗风水
风水研习
起名取名
蒲氏居溯源
蒲氏居溯源
蒲氏居理念
蒲家逸简介
蒲氏居接洽
首页
世家风水
文脉起名
民俗命理
传统择吉
风水案例
民俗风水
风水研习
起名取名
蒲氏居溯源
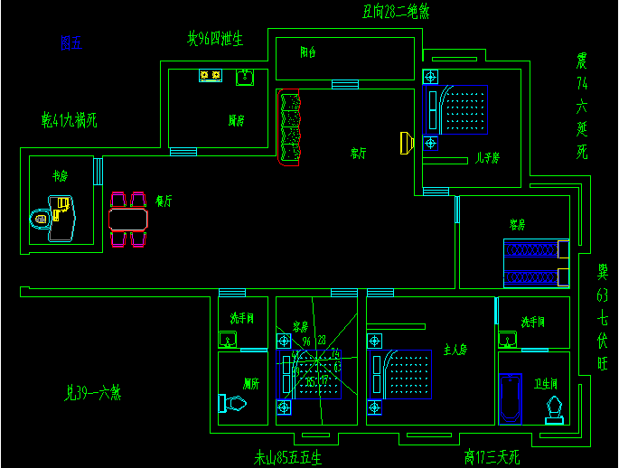
卧室的风水位置示意图
卧室的风
水位置示意图
阳宅风水口诀
居家别墅宅的门前,不可垫土特高,如果中间高,门前水向两个方向流去,易无后。
居家别墅院子内不可种榕树,容树不容人。
居家别墅明堂如铜锣,家富积钱禾。
居家别墅外拱千重,不若眠弓一案。
居家别墅明堂坑坑有土石,代代主眼疾。水不聚,子孙无衣食。龙身有坑井庙池,代代主腿疾。
卧室的风水位置示意图
居家别墅屋背若无靠,福气难长存。屋背就是风水玄武靠山位,无靠山的风水,何能高展无忧?现代风水位可以在家中靠山位镇放玄武龙龟等镇守之物,以求靠山稳固。
居家别墅坟头在房后,看吹谁的命。坟头在右后,家主须短命。坟头在左后,妇人须多病。坟头家后中,全家大人都腰痛。
居家别墅若是门口对窗口,无异钱财入漏斗。
居家别墅东南有凹坑,不利女子;西南有凹坑,不利母亲;东北有凹坑,不利小孩;西北有凹坑,不利父亲。
居家别墅何知人家出贵子,文笔秀峰朝案对。
居家别墅镜子到处是,招邪最容易。其实镜子常作为风水化煞吉物,比如我们熟知的八卦镜。但镜子化煞并不是化解掉了煞气,而是反射走煞气,所以家中镜子多,煞气在家中横穿,破坏家中气场。
卧室的风水位置示意图
居家别墅明堂如窝底,富贵谁堪比。
居家别墅何知人家出富贵,文峰案近福禄至。
居家别墅坑在右头后,男人神经病。坑在家左前,闺女不安然。坑在家右前,小儿命中玄。
居家别墅门口两旁不可堆放巨石,特别是带有红丝的巨石,会导致家中死伤人命。
居家别墅前方若太杂乱不清,主犯小人,心烦,阳宅前方若有高大建物阻挡,主事业前程受阻,宅运也会逐渐退败。
居家别墅家中不可随处摆放神像,易招惹凶煞。
卧室的风水位置示意图
苑家文化
主营看风水、八字算命、八字合婚、八字起名、黄道吉日等服务。
【郑重声明】:本站内容并非严谨的科学研究成果,仅用于传统文化研究、学术探讨,而非宣传其实际效用。仅供娱乐参考,请勿盲目迷信。
返回目录
在线咨询
上一篇:
坎宅的财位在什么方位
下一篇:
卧室格局布置风水禁忌
您的项目需求
*请认真填写需求信息,我们会在24小时内与您取得联系。
返回顶部
155-2805-2725
在线咨询
微信二维码
电话沟通
在线客服