蒲氏居
传统人居文化
传承馆
传承+实践 人居文化智慧
文化交流联系电话:
155-2805-2725
首页
世家风水
文脉起名
民俗命理
传统择吉
风水案例
民俗风水
风水研习
起名取名
蒲氏居溯源
蒲氏居溯源
蒲氏居理念
蒲家逸简介
蒲氏居接洽
首页
世家风水
文脉起名
民俗命理
传统择吉
风水案例
民俗风水
风水研习
起名取名
蒲氏居溯源
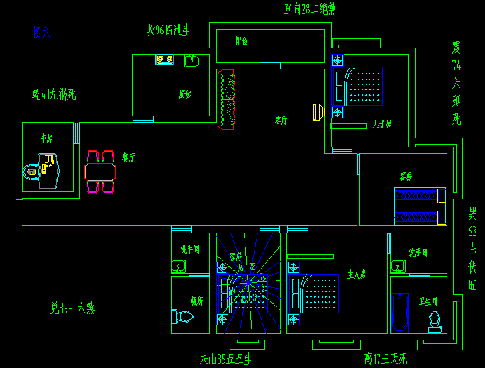
房子怎么算缺角
房子怎么
算缺角
阳宅风水口诀
居家别墅大门高而厅内低,为宾欺主,主人丁虚绝。阳宅大门有破损,主事非,多病。阳宅大门若有歪斜,主夫妻不和并败财、多病。
居家别墅后面若是有物体探头,主损母,犯桃花、偷人。阳宅后面若是空陷如仰瓦,主损家中老翁。
居家别墅前方若有疏落竹林、树根,主家人心情郁闷。阳宅三面(左右后三面)种有青翠繁茂之松树,主人丁旺盛且富贵。阳宅左右有二树生屋旁,主奸淫发女抬阴邪。
房子怎么算缺角
居家别墅南方的部分若有门或是窗户,宜用屋檐或遮阳板遮住,否则易有是非口舌、夫妻不和之庆。
居家别墅前方有大树,而且树上有爬藤垂下的,主有官非、自杀、不和之灾。
居家别墅大门左右两旁的位置,不可再开设两小门,虽然方便进出,但主家人不和,大小互相欺凌。阳宅大门若有二扇,主家人不和,留不住财,财来财去的,久之容易形成漏财的风水。
居家别墅前方若太杂乱不清,主犯小人,心烦,阳宅前方若有高大建物阻挡,主事业前程受阻,宅运也会逐渐退败。
房子怎么算缺角
居家别墅水打白虎头,家中老翁愁。水打青龙头,代代有眼疾。
居家别墅明堂坑坑有土石,代代主眼疾。水不聚,子孙无衣食。龙身有坑井庙池,代代主腿疾。
居家别墅前方有大树,而且树心腐烂已成空心状的,主家人容易发生内脏方面的疾病。阳宅前方有大树,而树枝桔烂的,主家人易有四肢方面之毛病。
房子怎么算缺角
苑家文化
主营看风水、八字算命、八字合婚、八字起名、黄道吉日等服务。
【郑重声明】:本站内容并非严谨的科学研究成果,仅用于传统文化研究、学术探讨,而非宣传其实际效用。仅供娱乐参考,请勿盲目迷信。
返回目录
在线咨询
上一篇:
房子缺角是包括阳台吗
下一篇:
家里放龙柳风水如何
您的项目需求
*请认真填写需求信息,我们会在24小时内与您取得联系。
返回顶部
155-2805-2725
在线咨询
微信二维码
电话沟通
在线客服