蒲氏居
传统人居文化
传承馆
传承+实践 人居文化智慧
文化交流联系电话:
155-2805-2725
首页
世家风水
文脉起名
民俗命理
传统择吉
风水案例
民俗风水
风水研习
起名取名
蒲氏居溯源
蒲氏居溯源
蒲氏居理念
蒲家逸简介
蒲氏居接洽
首页
世家风水
文脉起名
民俗命理
传统择吉
风水案例
民俗风水
风水研习
起名取名
蒲氏居溯源
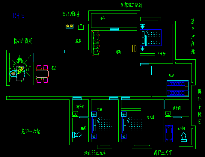
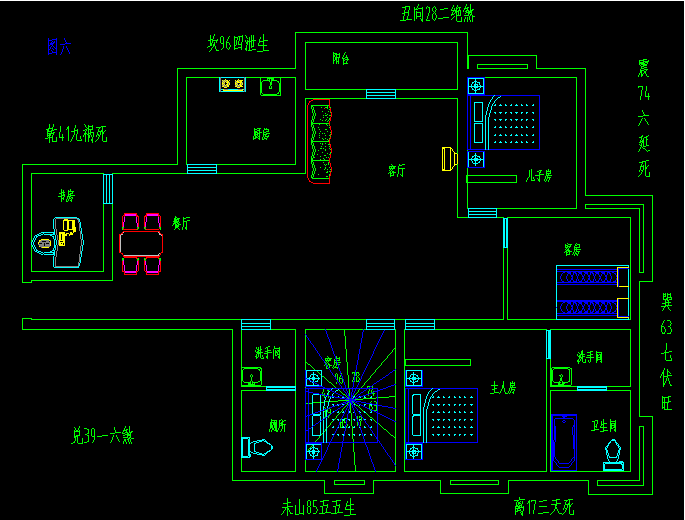
房屋卧室风水宝地设计需要考虑的风水
房屋卧室风水设计需要考虑的风水事项
房屋
风水宝地
既然是我们居住的地方,对于房屋的设计就一定不可以忽视风水,毕竟房屋的设计关系着房屋的整体风水,而这些风水有密切的与我们的运势、健康相关。如此看来房屋的设计风水事项,我们都应该要一一了解,这样才可以更好的运用这些风水,设置出风水好的房屋
1、厕所在中宫
很多人不晓得房屋中哪个方位才是中宫,而中宫是位于房屋中心点的位置,且中宫的风水至关重要,甚至决定了家运的成败,决定了家人的健康,所以在设计房屋的时候,必须要注意中宫位置的卧室风水事项。风水学中认为,
中宫不易受污,若是中宫受污便会影响着整个房屋的风水宝地气场,也非常不利于家人的运势,因此中宫不宜是厕所,中宫是厕所的格局,对于房屋的风水影响重大,对于家人的运势影响重大,更会危害着家人的身体健康!不得不小心注意!
2、阳台对厨房
在房屋卧室风水的设计上,我们需要注意房屋的格局,以及房间的安排,切勿触碰了风水中的禁忌。例如风水中非常忌讳阳台对着厨房的格局,因为厨房是你家中的财库,掌管着家财,而一直以来都有财库不宜外露的说法,若是阳台对着厨房,
显然会形成财库外露的格局,另外阳台风水宝地作为家中空气流通的地方,若是与厨房相对,阳台风水的气流对冲着厨房,也会导致家中无法聚财。总的来说阳台对厨房的格局,会影响着家中的财运,不利于聚财是,甚至会导致家中破财,所以在设计房屋的时候,需要注意阳台切勿对着厨房。
3、不可没有窗户
在设计房屋卧室风水的时候,要注意窗户的安排,必须每个房间都有一个窗户,这样才可以让房间可以很好的通风,若是房间里没有窗户,便会影响着房屋的通风,导致房屋内的气流无法流通,满满形成死气,影响了房屋的风水宝地,更影响了家人的健康,所以房屋风水内不可以没有窗户。
但房屋中的窗户也不可以过多,过多的窗户会形成穿堂风,将家财全都吹散,将好运全都吹走,窗户太多的房屋聚气效果差,无法藏风聚气,自然就无法给家人带来好运气与好财运,所以在设计房屋的时候,需要注意,房屋内的窗户不可以太多,也不可以没有窗户!
返回目录
在线咨询
上一篇:
齐齐哈尔找风水大师看房子装修风水布局
下一篇:
牡丹江找风水大师看财务办公室风水布局
您的项目需求
*请认真填写需求信息,我们会在24小时内与您取得联系。
返回顶部
155-2805-2725
在线咨询
微信二维码
电话沟通
在线客服