蒲氏居
传统人居文化
传承馆
传承+实践 人居文化智慧
文化交流联系电话:
155-2805-2725
首页
世家风水
文脉起名
民俗命理
传统择吉
风水案例
民俗风水
风水研习
起名取名
蒲氏居溯源
蒲氏居溯源
蒲氏居理念
蒲家逸简介
蒲氏居接洽
首页
世家风水
文脉起名
民俗命理
传统择吉
风水案例
民俗风水
风水研习
起名取名
蒲氏居溯源
专业的风水的大师,湛江专业的风水大师
专业的风水的大师,湛江专业的
风水大师
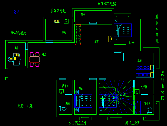
讲解房屋风水学风水学入门图解
湛江风水大师说过,随着风水的广泛运用,人们越发了解风水的作用,以及风水的重要性,越来越多的人知道了风水可能会到来的帮助,以及可能会造成的影响,所以不得不开始注重自己周围的风水。其中房屋作为我们居住的环境,对于房屋的风水我们自然是不可以忽视的,那么关于房屋的风水知识你都了解吗?
1、房屋厨房风水
在房屋风水中,厨房是至关重要的一部分,所以对于厨房的风水知识,我们也应当要有所了解。按照入门的风水知识来说,厨房的安排应该要坐煞向吉,也就是坐落在凶煞位上,朝向吉方,这个是厨房风水的基本知识,我们都应该要了解,且只有这样设置厨房,
才能够形成好的风水气场,才有利于家人的健康与财运。另外厨房之之中是不可以摆放洗衣机的,不少人为了充分的运用房屋中的每一寸土地,会选择将洗衣机摆放在厨房之中,殊不知这样的格局严重的影响了厨房的风水,影响了家运的发展。专业的风水的大师,湛江风水大师,专业的风水大师
2、房屋卧室风水
卧室可以说是房屋中的核心区域,除了客厅以外,最重要的就是卧室的风水了,所以多了解一些卧室的风水知识,还是有很多好处的,至少可以让我们更加清楚,改如何布置卧室的风水。在
风水学
的入门知识中有说到,卧室中的梳妆台不宜对着卧室的门,这样的格局会影响着夫妻的感情;
另外卧室中床铺的摆放也需要注意,不可与卧室门相对,否则会影响着夫妻的身体健康等等。再有夫妻卧室的装修中年,忌讳使用粉红色,粉红色有烂漫的恋爱气息,有招桃花的功能,若是使用粉红色来布置卧室的风水,恐会导致夫妻之间出现婚姻危机!湛江专业的风水大师,专业的风水的大师,风水大师
3、房屋卫生间风水
卫生间虽然是房屋中极其污秽之地,但对于卫生间的风水也不容有一丁点的马虎与怠慢,毕竟怎么说卫生间都是房屋之中的一部分,其风水是好是坏,也必然会关乎着房屋的风水气场。而在入门
风水学
的知识中就有说,卫生间的们不宜也厨房的门相对,
一方面是因为卫生间污秽,对着厨房会影响着厨房的卫生,从而有损家人的健康;专业的风水大师,湛江风水大师,专业的风水的大师。另一方面是因为,水不利于留财,倘若厨房与洗手间的门相对,便会形成不利于财运的格局,从而影响着家人的财运。
返回目录
在线咨询
上一篇:
专业看风水的大师,绵阳专业看风水大师
下一篇:
著名风水大师有哪些,鞍山住房风水大师
您的项目需求
*请认真填写需求信息,我们会在24小时内与您取得联系。
返回顶部
155-2805-2725
在线咨询
微信二维码
电话沟通
在线客服