正确的卧室风水图
正确的卧室风水图
企业风水:消除阻碍,扭转局势;专家点拨,助力你的企业腾飞!
家居风水,藏风聚气,幸福安康;科学布局,享受你的幸福人生!
墓地风水:助你布局龙脉龙穴,先人入土顺安!
专业精通看:别墅风水、家居风水、居家风水等服务。
专业精通看:公司风水、企业风水、办公室风水等服务。
专业精通看:工厂风水、厂房风水、商铺风水等服务。
专业精通看:祖坟风水、墓地风水、公墓风水等服务。
网上看风水:不可靠,请自行考虑。
收费标准:全国统一收费标准。【祖坟风水,收费除外】。
正确的卧室风水图


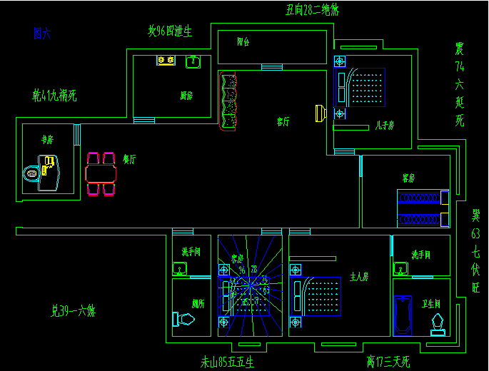
别墅风水最好的户型标准图解
1、室内没出现两门相对的情况。客厅中的门尽可能减少,尽量减少不能利用的通道走廊,还应宽敞、明亮、通风、有较好的朝向和视野 门门相对,在风水上有门冲之说,不利藏风聚气、财运、健康等方面,且两门相对谓之骂也,多主口舌。 户型中长走廊对着入户门、入户门正对厨房门、开门即见厨房餐厅,厕所或正对卫生间的,这几种户型都属于犯门冲。
2、吉位充分利用。户型中的吉凶方位,如能按照居住的不同需求各安本位,当为最佳的布局。比方说,主卧室位于合星位,有利于夫妻感情;卫生间位于衰星位正好可以压制凶星等等。
3、在选择住房时要尽可能重视卧室的采光效果。起居室、厨房、卫生间的采光效果依次类推。厨房直接对外采光、通风。 客厅卧室分离,厨房餐厅分离,但要相互挨着,户门不宜直接对着客厅。
4、卫生间位置至关重要 。中心太极点受污是风水大忌, 厕所为家庭污秽之源泉,如果处于屋子的中心地带、西北角者,为最大的不吉。而对家中有男孩的家庭来说,厕所位于正东方也为不吉。中心五行属土,土生万物。如果屋子的中心是卫生间,则卫生间所产生的污秽之气会令太极受污,严重影响家人的健康和运势。
正确的卧室风水图
5、户型不缺角, 户型以方正为最佳,若有缺角,则为有缺憾。哪个方位缺角,就可能会对家中相对应的人产生相应的影响。特别是家居中最重要的几个方位:西北、东北和正东这三个位置是不能缺的。
6、阳台最好与客厅相连,如果条件允许,阳台应大一些,能有两个就更好了。
7、户型形状不会太怪异。自古就有天圆地方的说法,方正的户型比较符合风水理论,而诸如三角形、金字塔型等等,都不是理想的户型,可能形成某些煞气,对居住者健康有极大影响,若是本命所忌方位,则为大凶。
8、户型中客厅、卧室等的位置合理,面积比例恰当。户型布局中讲究前厅后卧。客厅是招待客人、家人休闲、聚居之所,应具有独立性、完整性。客厅形状上不宜过分狭长,以聚财为好,太狭窄了不聚财、不聚气。 卧室应是具有充足日照和良好通风的私密空间,和客厅之间最好能有空间过渡。卧室的面积不宜过小,一般来说,主卧室的面积在20平方米左右;次卧室的面积在15平方米左右。
9、干湿分离。卫生间干湿分离,与主卧室的位置要近,不宜正对客厅和餐厅,不宜与厨房紧连。
正确的卧室风水图
10、户型的儿童房没有设在西北干位。 西北为干位,乾坤父母,儿占父位,人伦颠倒,小儿易病,有小孩的要注意儿童房的设置。
11、楼盘前面是否有反弓道路, 直冲道路或是U型高架桥,三叉路口处, 死胡同处, 孤楼独起, 玻璃墙强光反照处,地处前宽后窄, 前高后低, 这些地方都不适宜居住, 严重影响财运, 健康,升官!
12、户型建在依山傍水之地。因为风水的最基本的概念是山管人丁,水管财.众山环抱,藏风聚气,楼盘处在万绿丛中.前面有碧波荡漾的河流或池湖,坐北朝南,这就是最好之选。
13、看楼时周围的地势平坦,宜后高前低, 所谓低是有讲究的, 宜缓缓而下的, 切忌步步下陷,急坡或是悬崖峭壁。
14、采光要好,通风流畅,最好能有穿堂风。朝向的选择通常以朝南最佳,朝东西次之,朝北最次,除了朝向,窗景也非常重要。卧室应当安静、舒适、私密、安全,主次卧区分严格,主卧室最好有好的朝向,窗户朝阳,采光通风要好。
正确的卧室风水图
苑家文化主营看风水、八字算命、八字合婚、八字起名、黄道吉日等服务。
【郑重声明】:本站内容并非严谨的科学研究成果,仅用于传统文化研究、学术探讨,而非宣传其实际效用。仅供娱乐参考,请勿盲目迷信。