财位在家里哪个位置
财位在家里哪个位置
企业风水:消除阻碍,扭转局势;专家点拨,助力你的企业腾飞!
家居风水,藏风聚气,幸福安康;科学布局,享受你的幸福人生!
墓地风水:助你布局龙脉龙穴,先人入土顺安!
专业精通看:别墅风水、家居风水、居家风水等服务。
专业精通看:公司风水、企业风水、办公室风水等服务。
专业精通看:工厂风水、厂房风水、商铺风水等服务。
专业精通看:祖坟风水、墓地风水、公墓风水等服务。
网上看风水:不可靠,请自行考虑。
收费标准:全国统一收费标准。【祖坟风水,收费除外】。
财位在家里哪个位置


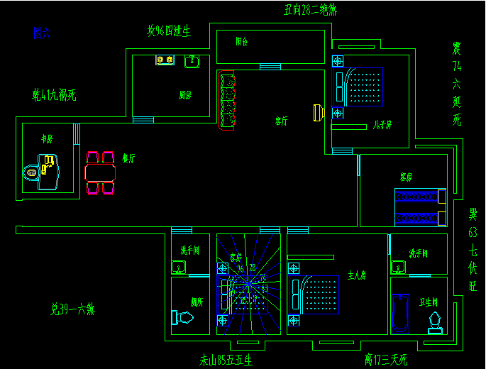
别墅风水图解:如何正确的布局别墅风水
别墅的布局是决定别墅风水好坏的关键,所以若是想要有一栋好风水的别墅,就必定要注意其的相关风水以及根据相关的风水来布局别墅,只有正确布局别墅,才能带来正面的风水,那么在风水学中,别墅风水图解:如何正确的布局别墅风水呢?不妨看看相关文章是怎么说的吧!
怎样布置别墅风水布局
1、别墅风水布局之窗户
别墅的窗户是比较关键的,因为太多良好的通风是对住宅的基本要求,但是针对别墅来说的话,因为它的建筑面积宽大,有时候为了提高采光和通风效果,往往会在别墅内开设很多的门窗。
这样对风水来说其实并不有利。窗户开设要适宜。窗户少了室内的气流得不到很好交换,而居住的人健康也会受到影响。窗户多了又不藏气,气流会直来直去,就没有办法达到藏风聚气的要求。
财位在家里哪个位置
2、别墅风水布局之形状
根据别墅风水学中提到,房屋是方形的为好,因为方形的房屋可以聚集四方均衡的吸气,而正方形的别墅中规中矩,也很适合大部分人的居住。选择别墅不适宜选择为追求时尚而标新立异的别墅,很有特色的会影响着我们的运势,因为这样的建筑内暗藏很多潜伏的风水问题。
3、别墅风水布局之周围状况
如果别墅的周围无依无靠,那么别墅就会形成孤立的独楼。不适合让自己的居所离其他房屋太远。所以选择别墅,不一定非要在闹市中心,但是,如果周围什么都没有的话,又会显得太过孤寂。选择别墅的时候,周围的状况一定要清楚。
财位在家里哪个位置
4、别墅风水布局之扇形地形
在地理学上来说,两座山围成的扇状地形,是因为急流经年累月的经过,河水携带着泥沙慢慢沉淀下来的,尤其在河川出口处所以堆积了大量泥沙,这是很危险的事情。千万不能为了风景优美、交通方便的缘故而选择建造在扇状地上的房子,这些地方虽然环境优美,但却有洪水和山崩的危险性存在。
财位在家里哪个位置
苑家文化主营看风水、八字算命、八字合婚、八字起名、黄道吉日等服务。
【郑重声明】:本站内容并非严谨的科学研究成果,仅用于传统文化研究、学术探讨,而非宣传其实际效用。仅供娱乐参考,请勿盲目迷信。