房屋缺东北角有什么不好
房屋缺东北角有什么不好
企业风水:消除阻碍,扭转局势;专家点拨,助力你的企业腾飞!
家居风水,藏风聚气,幸福安康;科学布局,享受你的幸福人生!
墓地风水:助你布局龙脉龙穴,先人入土顺安!
专业精通看:别墅风水、家居风水、居家风水等服务。
专业精通看:公司风水、企业风水、办公室风水等服务。
专业精通看:工厂风水、厂房风水、商铺风水等服务。
专业精通看:祖坟风水、墓地风水、公墓风水等服务。
网上看风水:不可靠,请自行考虑。
收费标准:全国统一收费标准。【祖坟风水,收费除外】。
房屋缺东北角有什么不好


别墅装修风水楼梯的禁忌
1、别墅楼梯的栏杆的宽度宜大或宜小,应考虑小孩夹头的可能性,要么是小孩头部进不去的,要么是可以自由穿过的。
2、别墅楼梯的踏板,要注意做圆角处理,避免对脚部造成伤害。
3、有缝隙的别墅楼梯踏级,要注意女士穿短裙子时的仪态问题,避免尴尬的情况出现。
房屋缺东北角有什么不好
4、别墅楼梯是高磨损部位,应使用较为坚固的材料。
5、别墅楼梯的坡度不宜太大。这不但是考虑到老人和小孩,对于一个普通的成年人也是一件值得注意的事情。
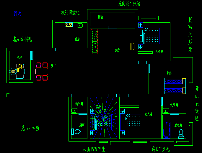
6、别墅楼梯口不可正对着大门,因为楼梯本身是一节一节的,如果气一进门就先遇见楼梯的话,楼梯就先横着的一条条切线,要么一下子把气全割断了,要么就使气不能顺畅,搅乱气场。气场一乱,居室中的大环境自然就好不到哪里去。由此可见,开门即见楼梯,上楼下楼未必见得有多方便,倒是住宅的主人健康在不知不觉中受到不良影响。我们采取的方法主要有三种:一是正对着大门顶楼梯转一个方向,
比如把楼梯的形状设计成弧形,使得梯口反转方向,背对大门;二是把楼梯隐藏起来,最好就隐藏在墙壁的后面,用两面墙把楼梯夹住,这样不仅没有了割断气场之忧,而且倍增主人上下楼梯时的安全感,至于楼梯底下的空间,完全可设计成储藏室或厕所;三是用屏风在大门和楼梯之间放置一个屏蔽,使气能顺着屏风而入家门。
房屋缺东北角有什么不好
7、别墅楼梯的步数,要考虑到层高和单步高,也要考虑到步数的吉凶,一般以生旺死绝四字决为要,踏平台最后一步要生或旺字决,避开死和绝字决,我多年的风水设计实践经验,他的应验率在80%!
8、别墅楼梯不可将其设置在住宅的中心。因为房子的中央被称作为穴眼,是气的凝结点。一般认为,这里是全宅的灵魂所在,是最尊贵的地方。穴眼这种传统说法,沉淀至今,变成了以中为上、居中、不偏不倚等中国人审美习惯。如果把楼梯设置在屋子中央,则显得喧宾夺主,楼梯用来走人,人上上下下,令这个地方喧闹不宁,不仅浪费了穴眼这一宝贵地带,而且带有践踏的不敬意味,自然不会给房屋主人带来好运。
房屋缺东北角有什么不好
苑家文化主营看风水、八字算命、八字合婚、八字起名、黄道吉日等服务。
【郑重声明】:本站内容并非严谨的科学研究成果,仅用于传统文化研究、学术探讨,而非宣传其实际效用。仅供娱乐参考,请勿盲目迷信。