蒲氏居
传统人居文化
传承馆
传承+实践 人居文化智慧
文化交流联系电话:
155-2805-2725
首页
世家风水
文脉起名
民俗命理
传统择吉
风水案例
民俗风水
风水研习
起名取名
蒲氏居溯源
蒲氏居溯源
蒲氏居理念
蒲家逸简介
蒲氏居接洽
首页
世家风水
文脉起名
民俗命理
传统择吉
风水案例
民俗风水
风水研习
起名取名
蒲氏居溯源
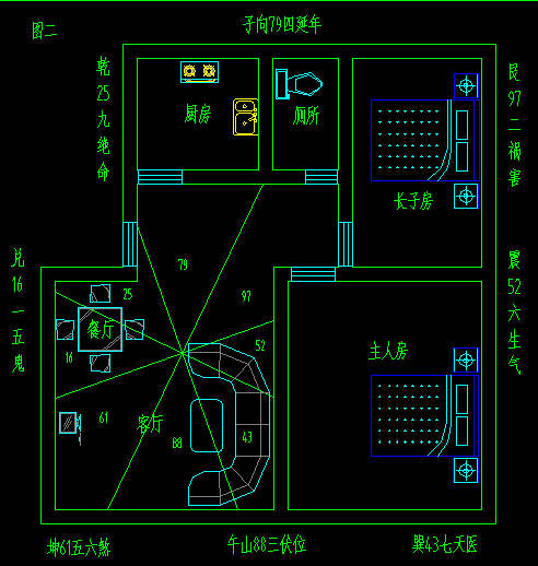
门对门做生意风水化解
解析门对门做生意风水化解,解析门对门做生意风水
企业风水
:消除阻碍,扭转局势;专家点拨,助力你的企业腾飞!
家居风水,藏风聚气,幸福安康;科学布局,享受你的幸福人生!
墓地风水:助你布局龙脉龙穴,先人入土顺安!
专业精通看:别墅风水、家居风水、居家风水等服务。
专业精通看:公司风水、企业风水、办公室风水等服务。
专业精通看:工厂风水、厂房风水、商铺风水等服务。
专业精通看:祖坟风水、墓地风水、公墓风水等服务。
网上看风水:不可靠,请自行考虑。
收费标准:全国统一收费标准。【祖坟风水,收费除外】。
解析门对门做生意风水化解,解析门对门做生意风水
阳宅风水口诀绝断
宅前有久无人住的空屋五年内会死人。
阳宅围墙不可太高或有、太低或不完整,主家有跛足之女性。
宅前破屋为“停尸间”主破财、血光。
阳宅前方有疏落竹林、树根,主家人心情郁闷。
阳宅中央厕所家主的抑郁症。
阳宅前方若有高大建物阻挡,主事业前程受阻,宅运也会慢慢退败。
阳宅灶门不可正对厕所门,主家人病灾连连。
阳宅南北两方都有凹陷,主官非、病灾。
阳宅前方有许多零乱之小石家人易出现聋哑人。
阳宅前方有路直冲,若宅运水星当令,主发快速。但若宅运水星失令,则主散尽家财,病痛接连不断。
阳宅门前左边有池塘,主进财而增田产。
宅前有空心树木,家人容易患有内脏疾病。
解析门对门做生意风水化解,解析门对门做生意风水
苑家文化
主营看风水、八字算命、八字合婚、八字起名、黄道吉日等服务。
返回目录
在线咨询
上一篇:
做生意风水摆设
下一篇:
成都当地风水大师
您的项目需求
*请认真填写需求信息,我们会在24小时内与您取得联系。
返回顶部
155-2805-2725
在线咨询
微信二维码
电话沟通
在线客服