蒲氏居
传统人居文化
传承馆
传承+实践 人居文化智慧
文化交流联系电话:
155-2805-2725
首页
世家风水
文脉起名
民俗命理
传统择吉
风水案例
民俗风水
风水研习
起名取名
蒲氏居溯源
蒲氏居溯源
蒲氏居理念
蒲家逸简介
蒲氏居接洽
首页
世家风水
文脉起名
民俗命理
传统择吉
风水案例
民俗风水
风水研习
起名取名
蒲氏居溯源
事业单位看风水
解析事业单位看风水,解析单位看风水,解析单位风水
企业风水
:消除阻碍,扭转局势;专家点拨,助力你的企业腾飞!
家居风水,藏风聚气,幸福安康;科学布局,享受你的幸福人生!
墓地风水:助你布局龙脉龙穴,先人入土顺安!
专业精通看:别墅风水、家居风水、居家风水等服务。
专业精通看:公司风水、企业风水、办公室风水等服务。
专业精通看:工厂风水、厂房风水、商铺风水等服务。
专业精通看:祖坟风水、墓地风水、公墓风水等服务。
网上看风水:不可靠,请自行考虑。
收费标准:全国统一收费标准。【祖坟风水,收费除外】。
解析事业单位看风水,解析单位看风水,解析单位风水
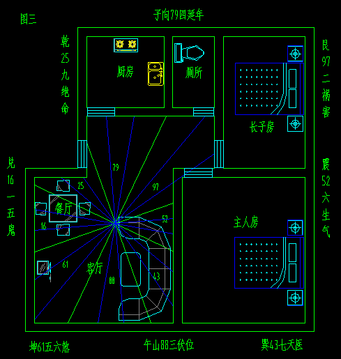
阳宅风水口诀绝断
阳宅前方有路直冲,若宅运水星当令,主发快速。但若宅运水星失令,则主散尽家财,病痛接连不断。
阳宅前方有水井,主心病、目病、胃病之灾。
卧房之门如和其它卧房之门相冲不吉,主气弱的一方,体弱多病。
阳宅门前有很圆的池塘,主宅运旺、财库丰厚
阳宅前方有大树,而树上有爬藤垂下,主有官非、不和之灾。
阳宅前方有物体凸出,像以探头时,主宅中易有盗贼侵入之灾。
阳宅大门不可对着别人家的大门或者仓库门;口对口为口舌是非之相。
床铺下不适合有杂物乱放,主易损胎儿,孕妇犹忌。
阳宅前方有大树,而树心腐空,主家人易有内脏方面之了疾病。
床铺不可正对房门,主怪梦连连。
阳宅大门对后门(大门和后门构成一条线)为“穿心煞”钱财耗尽。
阳宅左右两旁若有新盖高楼,是为两新夹故,主本宅会慢慢退败。
解析事业单位看风水,解析单位看风水,解析单位风水
苑家文化
主营看风水、八字算命、八字合婚、八字起名、黄道吉日等服务。
返回目录
在线咨询
上一篇:
家里风水如何增加事业运
下一篇:
风水大师在线咨询
您的项目需求
*请认真填写需求信息,我们会在24小时内与您取得联系。
返回顶部
155-2805-2725
在线咨询
微信二维码
电话沟通
在线客服