蒲氏居
传统人居文化
传承馆
传承+实践 人居文化智慧
文化交流联系电话:
155-2805-2725
首页
世家风水
文脉起名
民俗命理
传统择吉
风水案例
民俗风水
风水研习
起名取名
蒲氏居溯源
蒲氏居溯源
蒲氏居理念
蒲家逸简介
蒲氏居接洽
首页
世家风水
文脉起名
民俗命理
传统择吉
风水案例
民俗风水
风水研习
起名取名
蒲氏居溯源
农村房子风水
解析农村房子风水,解析房子风水,解析农村风水
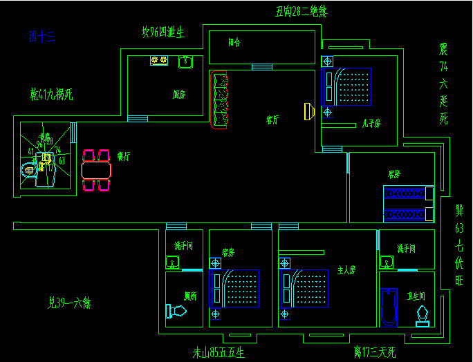
房屋缺角
怎么办?房屋缺角风水图解
都知道,房子缺角是房子风水中的大忌,因为房子与土地条件的关系,所以造成了格局形状不方正,这样就有可能对家族成员产生不良的影响。因此在选房的时候,尽量避免房子缺角的情况,本期的房子风水带你去了解看看房屋缺角怎么办?房屋缺角风水图解。
房子风水
1、房子缺角在西边:家中末女易有问题
房屋西边缺角,家中成员容易产生肺部呼吸系统的毛病,或是影响家中的少女,其中末女最易出现问题。
2、房子缺角在东边:家中长子易有问题
房屋东边缺角,代表家中成员容易产生足部、脚部的疾病,亦会伤到长子,或是产生不易生男的问题。
解析农村房子风水,解析房子风水,解析农村风水
3、房子缺角在南边:家中次女易有问题
房屋南边缺角,家中成员容易产生血液循环,或引发心脏、血管方面的疾病,家中次女易有状况发生。
4、
房子缺角
在北边:家中次男易有问题
房屋北边缺角,家中成员容易引起肾脏、膀胱等泌尿系统疾病,家中次男最易受到影响。
5、房子缺东南角:家中长女易有问题
房屋东南边缺角,家中成员容易产生肝胆及坐骨神经毛病,同时会影响到长女。
解析农村房子风水,解析房子风水,解析农村风水
6、房子缺西北角:家中男性长辈易有问题
房屋西北边缺角,家中成员容易有头部的毛病,同时对家中最年长的男性长辈,如父亲、祖父的影响更大。
7、房子缺东北角:家中末子易有问题
房屋东北边缺角,家中成员容易手、脖子、背部的毛病,同时对家中最好的男性,例如末子,影响最大。
8、房子缺西南角:家中女性长辈易有问题
房屋西南边缺角,家中成员容易产生肠胃、腹部等疾病,同时对家中最年长的女性,例如母亲,影响最大。
解析农村房子风水,解析房子风水,解析农村风水
苑家文化
主营看风水、八字算命、八字合婚、八字起名、黄道吉日等服务。
返回目录
在线咨询
上一篇:
三楼的房子风水好不好
下一篇:
新房装修风水
您的项目需求
*请认真填写需求信息,我们会在24小时内与您取得联系。
返回顶部
155-2805-2725
在线咨询
微信二维码
电话沟通
在线客服