蒲氏居传统人居文化传承馆

传承+实践 人居文化智慧

文化交流联系电话:155-2805-2725

学看风水

学看风水布局,看风水布局,学风水布局,

找到自己家中的财位(

找到自己家中的财位( 第一步:判断房子的坐向

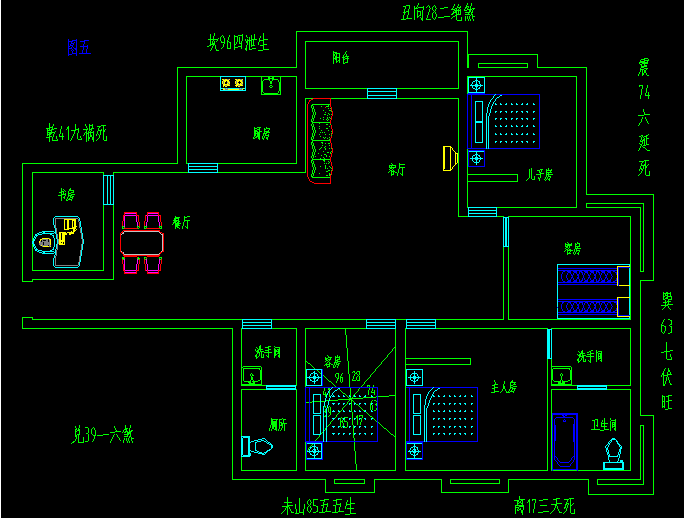
很多人都认为房子的阳台(窗户)所开的方向为“向”,其实这是一个误区。在风水学中,以进屋后,大门所在方位为“向”,如下图所示户型,入屋后,面向大门为正南方,则该房子的坐向为“坐正北向正南”,以此类推。

知道了房子朝向的判断方法之后,我们就需要罗盘(没有罗盘的话指南针也行)来确定房子的精确方位,具体方位的度数,可以参照下图:

 

 
每方位之指南针度数对照

第二步:判断属于八宅中的哪种局

知道了房子的坐向之后,再参照下图,寻找房子坐向对应八宅中的那种局,而八宅中的“天医”吉位,就是我们所要寻找的财位,“天医”财位我们通常会称之为“暗财位”,乃房子的真正财位所在:

学看风水布局,看风水布局,学风水布局,

八宅每局之四凶四吉位

如第一副户型图中的房子,为“坐正北向正南”,查得上图该房子为“坎宅”,继续查“坎宅”的四凶四吉位,查得“天医”位于“坎宅”的正东,那么将房子等比例分为九格,参照回“天医”的方位正东,则第一副户型图房子的财位落于东边卧室房间之内,此乃这套房子真正的财位。

 
 
 
阳台风水朝向也会影响家中风水

一、阳台方位以朝向东方或南方为佳

一般而言,阳台的方位以朝向东方或南方为佳。阳台朝向东方,古语说紫气东来。所谓紫气就是祥瑞之气。而且日出东方,太阳一早就能照射进阳台,全宅显得既光亮又温暖,家人也因而精神健旺。

至于阳台朝向南方,有道是熏风南来,熏风和暧宜人,令人陶醉,在风水学上也是极好的。现今,阳台朝向东南的住宅售价一般都贵一些,可见大家都知道阳台朝南或朝东是绝佳的风水单元。

学看风水布局,看风水布局,学风水布局,

二、阳台方位以朝向北方或西方不宜

阳台若朝向北方,最大的缺点是冬季寒风入室,会影响人的情绪,再加上保暖若是设备不足,就极容易使人生病。

阳台朝向西方则更为不妥,每日均受太阳西斜照晒,热气到夜晚仍未能消散,全家健康都会受到影响。

 

 
三、美化阳台增强家运

若阳台朝向不理想,那么我们可以通过美化阳台来增强家运。比如说,阳台空间足够大的话,可以打造一些小景,种植半日照的植物,美化阳台,让好风水进入家居。如若阳台空间狭窄,可简单的选择一些风水上有生旺作用的阳台植物,如万年青、金钱树、发财树等进行摆放。

需特别注意的是,若阳台的植物已经凋谢,就必须马上换掉,否则会影响阳台的风水,给家人健康和财运等带来不利因素。

当然,阳台方位的风水除了与对外朝向有关外,还与阳台在住宅内的方位有关。

学看风水布局,看风水布局,学风水布局,

苑家文化主营看风水、八字算命、八字合婚、八字起名、黄道吉日等服务。

您的项目需求

*请认真填写需求信息,我们会在24小时内与您取得联系。