蒲氏居传统人居文化传承馆

传承+实践 人居文化智慧

文化交流联系电话:155-2805-2725

阳宅风水学入门图解大全100例

中国阳宅风水学入门图解大全100例,中国风水入门,

给你身心健康事业兴旺的风水学布局

人到大自然中衣食住行,便会遭受地理环境的危害,而地理环境也就是说人们常说的风水学。好的风水学能够给你身心健康、事业兴旺;坏的风水学则你给你衰运往家,诸事不顺心。说到家风水是有必须的规律性让大家去遵照的,听从规律性则便会健康吉祥如意,违背规律性则会让百事不如意,伤肝漏财。因而要是人们衣食住行与自然环境处于1个和睦情况下,就是最好是最贴心的风水学。

许多人往往会很取得成功,感情工作美满幸福,两者之间置身自然环境的风水学布局有立即关联。或许在其中还涉及别的许多要素,例如本人后天性的勤奋,天生的八字命局运程这些。总得来说,风水学布局对人的危害挺大,而最好是最贴心的风水学布局另外也不可或缺人们的相互配合,那如何调养能够超过好的实际效果呢?

 

 
中国阳宅风水学入门图解大全100例,中国风水入门,

一、居家风水要调养

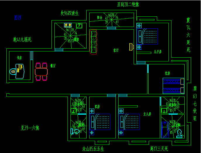
假如在1个家中中,某一组员面色暗黄、诸事不顺(感情不如意、工作不如意、课业起伏大等),表明居家风水存有安全隐患。在1个居家风水中,相对的部位意味着了相对的人,如西北方意味着了爸爸,男主角;西南方意味着了妈妈,主人家;修真意味着应县;正北方意味着次子;东北方意味着三丑;东南方向代长女;正南方意味着次女;正西意味着幻女。逐个相匹配便能够找到哪家家庭主要成员是不是与之冲煞或者犯煞了。家庭环境要与家庭主要成员和睦交往,算是最好是最贴心的居家风水布局。

中国阳宅风水学入门图解大全100例,中国风水入门,

二、主卧、次卧房、餐厅厨房务必在吉方向

居家风水中的主卧、次卧房、餐厅厨房务必处于启辰方向,特别是在是餐厅厨房务必处于吉方向,不可以在西南房和东北方。毫无疑问1个家中中厨房的必要性,因餐厅厨房是供食地,如食品类合不来家庭主要成员的口感,便会危害到亲人的身心健康。另一个家居家具中的洗手间务必在凶方,不可以在西南、东北地区、正东方,因为洗手间是家中受污最比较严重的地区,因而务必在凶方。

 

 
三、办公室的风水布局与居家风水一样关键

工作是自己取得成功是否的关键意味着,而公司办公室则是贡献工作的关键场所,因而他的布局不可忽视。全部公司办公室必须朝前顾后,普遍的难题是直充大门口,直充走廊,应对窗子,窗子外有楼角冲射、应对墙这些。这类风水学布局均不利你工作的发展趋势,会立即危害到你的工作中发展前景,应当留意调节。

中国阳宅风水学入门图解大全100例,中国风水入门,

四、办公室的风水布局要兼具上下前后左右

办公室的风水布局要兼具上下前后左右,全部办公场地必须要光照好,坐位后台管理有人、贵人相助、背景图之意,而正前方即将有益于涨薪。上下要兼具,意味着着属下或者朋友一对一帮扶,做事儿特别是在是做大事儿,只靠本人的能量是不足的,公司办公室要注重团队协作,要是调养好这种方向的布局,便能够工作圆满,前程锦绣。

 

 
五、好的风水学要解灾

好的风水学要解灾,因而提议到吉的部位去定居工作,另外可应用绿植来化冲,规定绿植肥厚型、圆叶、忌尖叶(环形能够开运化煞、尖形会产生邪气)或带条状绿色植物(会导致桃花),其次还可以应用开关开运化煞的佳品(开光吉祥物)。

中国阳宅风水学入门图解大全100例,中国风水入门,

苑家文化主营看风水、八字算命、八字合婚、八字起名、黄道吉日等服务。
上一篇: 建筑风水学
下一篇:风水学习

您的项目需求

*请认真填写需求信息,我们会在24小时内与您取得联系。