蒲氏居传统人居文化传承馆

传承+实践 人居文化智慧

文化交流联系电话:155-2805-2725

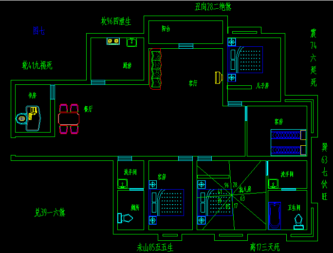
入户门对卧室门好不好

家居入户门对卧室门好不好,家居入户门对卧室门,

入户门对卧室门,在风水上要怎么破解?

1、设置屏风隔断或玄关

如果不能改变门位方向,最佳的化解方法是在两门之间的位置设置一个不透光线的玄关或者屏风,高度至少一米二。现在家居设计中,玄关或家具屏风隔断的种类样式多样而且美观,这种方式化解门对门带来风水上的不吉利,是比较稳妥的化解方法。根据自己的整体家装设计搭配的屏风或玄关,既能给家居环境增添了一些涵养与情趣,也能化解风水方面的不好影响。不过,如果主卧与次卧门与门之间的空间比较小,应用这种方式无疑会带来拥挤的感觉。

 

 
2、两扇门不要同时打开

风水上主卧门对次卧门风水如何化解呢?最简单的方法是对门的主卧和卧的门不要同时打开,防止两个卧室空气穿流,室内气场处于相对静止状态。无论卧室有没有人在里面都要这么做,这种方法养成习惯就可以轻而易举做到。如果不想像上面几种方法那么复杂,就可以坚持关门的这个习惯来规避门对门带来风水上的不吉利。

家居入户门对卧室门好不好,家居入户门对卧室门,

3、改换门位

化解主卧与次卧门对门在风水上的不吉利,最为彻底的解决办法就是改换门位。但是这种化解方法操作难度比较大,而且对房屋的构造有要求,改门位有很大的局限性。如果可以通过改换门位的方式来化解的话,建议最好在装修前期进行修改。如果无法改变门位,只能通过下面的几种办法来规避风水上的不好影响了。

4、悬挂物件

如果以上两种方法都无法做到的话,建议在对门的主卧和次卧的室内,悬挂一些吉祥如意的物品。比如中国结、富贵牡丹图等寓意吉祥的物品,还可以在门上面悬挂紫晶珠帘或者五帝白玉钱等,这种悬挂物件的方法简单易操作,不仅可以化解家居风水上面的不吉利,而且可以装饰卧室,一举两得。

家居入户门对卧室门好不好,家居入户门对卧室门,

 
 
 
夫妻卧室中床的摆放风水有何讲究

1、床不要对着门放、、避免从外面就可将床上情况一览无余,使卧室毫无私密性可言,现在很多主卧带卫生间,但一定要把床避开卫生间的门,否则,太重的阴气,容易引起诸多运势下降。、、家逸老师建议:可以采用适当的推拉门等来化解。

2、床不要对着镜子放、、这对人的健康和夫妻情感的和睦有相当大的影响,是卧室布局中的一个大忌,镜子本身就有反煞的作用,如果把煞气反到床上显然是非常不合适的,从另一个角度讲,半夜醒来,迷迷糊糊之中也容易被镜中的人影吓倒。、、家逸老师建议:可以采用遮盖等方式规避。

 

 
家居入户门对卧室门好不好,家居入户门对卧室门,

3、床底清空保持干净、、床下也是必须注意的重点之一,有时候为了节省空间或是美观起见,会将一些不常用到的东西堆放至床下,虽然这样就不会有碍观瞻的问题产生,但是将东西堆放床下,久而久之不但会积灰尘或是生虫等,也会产生不乾净的晦气,将容易使爱情蒙上阴影,加上床底不流通,彼此在互动上也易产生沟通不良的问题。、、家逸老师建议:若想使自己的运势好,那么最好能将堆在床底的东西收至储藏室。倘若床下一定要摆放物品,那么建议选择床单较长且有流苏或大波浪的样式为佳。

4、床的上方忌有横梁和吊灯、、传统位理学认为,床上方有物压顶,是煞气重,不吉,对健康不利,而现代心理学研究发现,这种情况的确会给人以心理暗示,增加心理压力,影响内分泌,进而引起失眠、噩梦、呼吸系统疾病等一系列健康问题。、、家逸老师建议:建议卧床上方屋顶要保持空旷。

家居入户门对卧室门好不好,家居入户门对卧室门,

苑家文化主营看风水、八字算命、八字合婚、八字起名、黄道吉日等服务。

您的项目需求

*请认真填写需求信息,我们会在24小时内与您取得联系。