蒲氏居传统人居文化传承馆

传承+实践 人居文化智慧

文化交流联系电话:155-2805-2725

洗脸池镜子正对卧室门

家居洗脸池镜子正对卧室门,家居卧室门对门,家居门对门,

洗手盆的镜子正对房门,这种“风水”禁忌怎么破?、

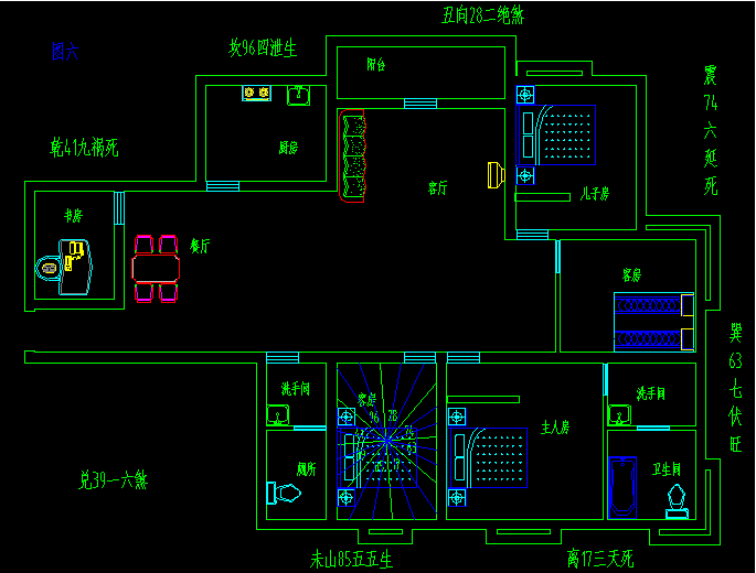
现在人们的生活质量越来越高了,为了生活的更方便,一般主卧都会做一个卫生间,由于房屋结构的问题,卫生间做了干湿分离之后,洗手盆的镜子正对房门了(如下图),这样就犯了很多人认为的“风水问题”了,对于风水来说,很多人不信,但是为了健康快来的生活,还是要注意下。

的确,如果像上图一样,镜子正对房门,在夜里起来上厕所的时候,由于睡的迷迷糊糊的,加上光线又不是很好,很容易被镜子中的自己吓到,今天小编就来和大家聊聊装修中遇到这个问题,该怎么办呢?

 

 
1、隐镜柜

如果洗手盆的位置不能更换,这个时候就需要在镜子上做文章了,如下图,我们可以选择一款带推拉的门,然后把镜子藏在柜子里,用的时候拉出来,不用的时候推进去,这样可以有效的避免镜子正对房门了,起夜的时候也不担心被吓到了。

家居洗脸池镜子正对卧室门,家居卧室门对门,家居门对门,

2、挡镜

如果觉得第一种方法比较麻烦,这里有简单的,就是在镜子前方装一块小布帘,不用的镜子的时候就拉起布帘档上,要用镜子时再把它拉开。

3、更换洗手盆位置

如果条件允许可以更换洗手盆的朝向,如下图,从橘色图的位置,更换到绿色的位置。

 

 
4、改门位置

最后一种方法就是刚换门的位置,如果户型允许,墙体可以移动如下图,如果户型允许,而且墙体可动的,那么也可以考虑更换房门的位置,不过这样的成本略高。

家居洗脸池镜子正对卧室门,家居卧室门对门,家居门对门,

5、软隔断

如果房门与镜子之间的距离足够长,我们可以采取在他们中间装上软装隔断,一般的可以选择挂一串珠帘、轻纱等,但是小编觉得这个不是最好的选择,如果选择的软隔断和装修风格不搭,会影响整个卧室的格调。

6、旋转镜

 

 
如下图,装一面带有旋转轴的镜子,平时把镜子转到侧边,用时就转过来,同样可以解决问题;此外,如果是固定在洗手盆前面的,也可以选择带有转轴的浴室镜;

关于洗手盆的镜子正对房门的解决方案,小编知道的大概就这些了,如果你们有更好的解决方案,可以给小编留言哦。

家居洗脸池镜子正对卧室门,家居卧室门对门,家居门对门,

苑家文化主营看风水、八字算命、八字合婚、八字起名、黄道吉日等服务。

您的项目需求

*请认真填写需求信息,我们会在24小时内与您取得联系。