蒲氏居传统人居文化传承馆

传承+实践 人居文化智慧

文化交流联系电话:155-2805-2725

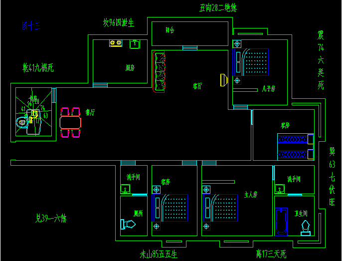
卧门与次卧门相对,主卧门对次卧门破解

家居主卧门与次卧门相对,家居主卧门对次卧门破解,

主卧和次卧门对门好不好,在风水上要怎么破解?

家居中主卧门对次卧门的室内设计并不少见,很多人认为在风水中只要门对门就形成门煞,这样的格局为“骂门”,容易产生家庭矛盾,也在不吉之列。那么主卧和次卧门对门好不好,在风水上要怎么化解?让小编来教大家几招吧。

1、设置屏风隔断或玄关

如果不能改变门位方向,最佳的化解方法是在两门之间的位置设置一个不透光线的玄关或者屏风,高度至少一米二。现在家居设计中,玄关或家具屏风隔断的种类样式多样而且美观,这种方式化解门对门带来风水上的不吉利,是比较稳妥的化解方法。根据自己的整体家装设计搭配的屏风或玄关,既能给家居环境增添了一些涵养与情趣,也能化解风水方面的不好影响。不过,如果主卧与次卧门与门之间的空间比较小,应用这种方式无疑会带来拥挤的感觉。

 

 
2、改换门位

化解主卧与次卧门对门在风水上的不吉利,最为彻底的解决办法就是改换门位。但是这种化解方法操作难度比较大,而且对房屋的构造有要求,改门位有很大的局限性。如果可以通过改换门位的方式来化解的话,建议最好在装修前期进行修改。如果无法改变门位,只能通过下面的几种办法来规避风水上的不好影响了。

家居主卧门与次卧门相对,家居主卧门对次卧门破解,

3、悬挂物件

如果以上两种方法都无法做到的话,建议在对门的主卧和次卧的室内,悬挂一些吉祥如意的物品。比如中国结、富贵牡丹图等寓意吉祥的物品,还可以在门上面悬挂紫晶珠帘或者五帝白玉钱等,这种悬挂物件的方法简单易操作,不仅可以化解家居风水上面的不吉利,而且可以装饰卧室,一举两得。

4、两扇门不要同时打开

风水上主卧门对次卧门风水如何化解呢?最简单的方法是对门的主卧和卧的门不要同时打开,防止两个卧室空气穿流,室内气场处于相对静止状态。无论卧室有没有人在里面都要这么做,这种方法养成习惯就可以轻而易举做到。如果不想像上面几种方法那么复杂,就可以坚持关门的这个习惯来规避门对门带来风水上的不吉利。

主卧与次卧门对门的现象在家居位置布局中经常出现,如果你的主卧与次卧两门正对并在3米之内,你可以根据你的房屋的条件或按照自己的喜好意愿,选择最为满意的化解方式,消除心理上的疑虑。希望以上化解主卧与次卧门对门在风水上影响的方法可以真正帮助到大家。

家居主卧门与次卧门相对,家居主卧门对次卧门破解,

 
 
 
风水有关系卧室的禁忌须知

1、风水有关系女生卧室的相关禁忌须知

2、女生卧室的头顶上不能够有冷气机、抽风机,不然容易生病。

3、女生卧室的床位上方不能够是正对梁柱。

4、女生卧室的床位头部和脚部不能够正冲门或者是左右冲房间门。

5、女生卧室需要保持明亮整洁,养成良好的生活习性。

6、女生卧室不可以建设在阳台地下、神厅神位的正下方。

7、女生卧室不能够建设在家中的器械房间隔壁,不然会导致神经衰弱。

8、女生卧室的书桌背后不能够和左右门,不然会造成相冲。

9、女生卧室,如居住者不知自身喜颜色,建议不要全部粉红色墙壁,不然导致个性暴躁,建议可用米黄色。

家居主卧门与次卧门相对,家居主卧门对次卧门破解,

10、女生卧室的天花板最好是选择乳白色。

 

 
11、女生卧室进门位置不能够摆放镜子的,不然易惹口舌之争。

12、女生卧室的床位、书桌不能够在厨房炉灶的上下位置上,不然会导致易得皮肤病。

13、女生卧室的床头不能够靠近厕所马桶,不然会导致身心健康有影响。

14、女生卧室门和厕所门不能够相冲。

15、女生卧室的书桌不可以正对住宅外外巷冲、路冲、水塔、电杆、壁刀角。

16、女生卧室光线必须要明亮,不能够阴暗。

17、女生卧室的床位、书桌不能够在厕所、浴室的上下位置上。

18、女生卧室的书桌不能够背靠厕所、浴室。

19、女生卧室不能够悬挂过多的风铃,不然会导致神经衰弱。

20、女生卧室的天花板不能够有奇怪的装饰物品,如人像图、刀剑、猛兽图等等。

21、女生卧室的窗户颜色不能够选择粉、大红、深黑色。

22、女生卧室的书桌上不能够摆放过大的音响容易导致神经衰弱的。

家居主卧门与次卧门相对,家居主卧门对次卧门破解,

苑家文化主营看风水、八字算命、八字合婚、八字起名、黄道吉日等服务。
上一篇:主卧室和次卧室门对门
下一篇:看风水

您的项目需求

*请认真填写需求信息,我们会在24小时内与您取得联系。