蒲氏居传统人居文化传承馆

传承+实践 人居文化智慧

文化交流联系电话:155-2805-2725

卧室客厅风水一体巧妙设计

详解卧室客厅一体巧妙设计,详解客厅风水,详解卧室风水,

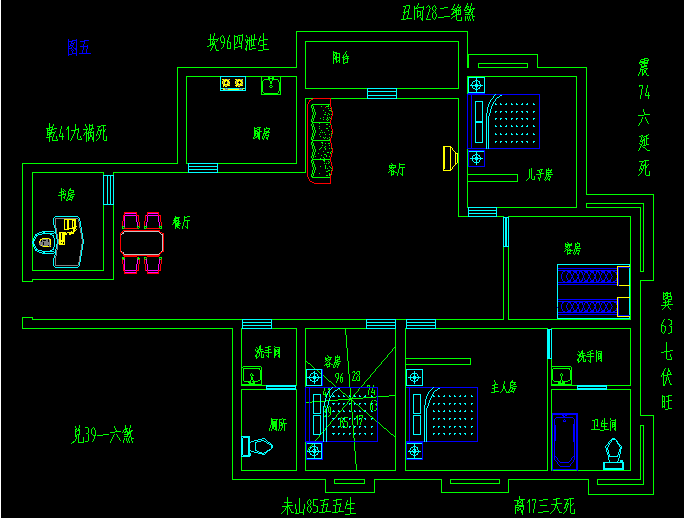
风水演绎:客厅是居中两侧的卧室

从建筑设计的角度来看,客厅位于中间,而两侧卧室的布局则是阳光明媚的公寓。在这类公寓中,冬天的阳光特别多,房间非常温暖。但最大的问题是透气性不好,南北不通风。

从风水的角度来看,客厅在中间,两侧的卧室都经过设计。两个卧室的门很有可能彼此相对。这种模式就是所谓的“草书门”,它很容易在家里引起争吵,并容易引起家庭成员说话。彼此之间的冲突不利于家庭和谐。

那么如何解决这种卧室门冲突呢?

 

 
首先,通常尽量不要使两间卧室的门保持打开状态,或打开一个而关闭另一个。其次,在门上或门的两侧悬挂珠帘,在两扇门之间放置大而适中的圆叶盆景。

对于空间较小的卧室,可以在两侧的门中放置一串五个皇帝,以解决两个房间的压迫问题。此外,在装饰过程中,可以在两扇门之间的天花板上安装圆形吊灯。

详解卧室客厅一体巧妙设计,详解客厅风水,详解卧室风水,苑家文化

 
 
 
风水大师讲解:客厅与卧室有哪些需注意的禁忌

卧室的风水

1、卧室分为主卧室、客卧、儿童房等,卧室的面积既不宜过大,不可超过20平米,但是主卧室的面积一定要大于其他卧室。

2、在选购房子时要查看主卧室是否在吉祥方位。

3、卧室的床头一定要有靠,床头落空摆放很不吉利。而且床头的朝向也要选择吉利方位。床头上方不应有横梁,这样影响运势,健康,会经常有头痛方面的疾病。

4、现在很多主卧内都设有独立卫生间,卫生间安置卧室内有潮气,影响健康,卫生间属阴,对财运也不好,也影响夫妻间的感情,所以不用时要记得关门,卧房的门也不要与卫生间的门相对。

5、卧室尽量少摆放电器,因为辐射、磁场会影响人的身体健康。有穿衣镜的卧室,不要正对床或们,这样会产生不良气场,给你带来不安情绪,对健康有影响。

 

 
客厅的风水:

1、常见的家宅布局一般都是进门就能看到客厅。客厅是人气最聚集的地方,属于家庭的心脏,所以客厅在现代风水上是会影响关系到家庭的运势和身体的健康。

详解客厅风水,详解卧室风水,详解卧室客厅一体巧妙设计,苑家文化

2、在选购房子时首先要看客厅,客厅一定要明亮宽敞,因为这是家人、朋友聚会的地方,太暗给人以压抑的感觉,对财运也有影响。

3、客厅最好方位是在房子的正前方,这样的客厅很旺,而且客厅最好配有明亮宽广的阳台,可从阳台看到窗外的景色,眼前事业宽。

4、客厅里摆放沙发时一定要避免与大门相反,也就是沙发背面不可直对大门,这样会影响个人运势健康等方面。在客厅里也不宜摆设有尖角的家俱或物品,会产生煞气,能直接影响居住者的身体健康状况。

好的风水能为您的起居环境加分,并且为您的人生加分。(详解卧室风水和详解卧室客厅一体巧妙设计),看风水一定要结合主人的八字,客厅风水大师一定要德才兼备。

苑家文化主营看风水、八字算命、八字合婚、八字起名、黄道吉日等服务。

您的项目需求

*请认真填写需求信息,我们会在24小时内与您取得联系。