蒲氏居传统人居文化传承馆

传承+实践 人居文化智慧

文化交流联系电话:155-2805-2725

儿童房间装修风水布局效果图

详解儿童房间装修效果图,详解装修效果图,详解装修风水布局,

儿童房装修风水如何布局?儿童房装修风水禁忌介绍

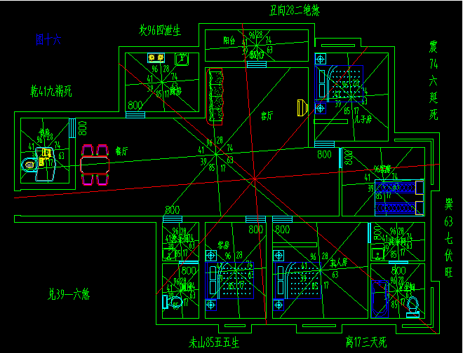
儿童房在装修过程中要注意考虑到许多细节,从装修风水学来看,也需要注意很多风水禁忌。今天九鼎装饰的设计师就跟大家介绍一下儿童房装修风水如何布局?

一、装饰画

在装饰画的选择上,要避免选择那些奇形怪状、灵异怪诞或存在暴力元素的的装饰画及卡通画。风水上通常将有形必有灵,不良的信息必然吸引不良的磁场,对孩子的身心成长起到间接的负面影响。

 

 
二、谨慎处理孩子的洋娃娃

几乎每个孩子都有洋娃娃,但如果洋娃娃出现比较明显的破损,比如眼睛坏掉或四肢折断,就一定要及时修补或丢弃。天人感应是风水理论的重要一环,孩子的感应能力很强但是自身防护能力很弱,所以,家长一定要把不必要的负面磁场隔绝开,以免真的应验到孩子身上。

三、墙壁颜色装饰

独特的墙壁装饰可以展示儿童天真个性的特点,但家居中的儿童房墙壁装饰要避免过于花哨,否则非常不利于孩子的注意力培养。颜色可以鲜明活泼,但仍然要避免那种容易导致情绪激动和烦躁的大红大紫颜色。

详解儿童房间装修效果图,详解装修效果图,详解装修风水布局,苑家文化

四、孩子的书桌摆放——文昌位的使用

孩子的学业成长肯定是家长非常关注的一环。我们可以根据屋宅的朝向和具体的流年等信息来确定文昌位:

 

 
1、屋宅文昌位

也称固定文昌位,即通过屋宅的朝向来确定屋宅文昌位的方法。其实就是根据屋宅坐向和洛书九星的变化来确定四绿文昌具体在屋宅的哪个朝向,具体来说:

住宅坐北向南,文昌位在东北

住宅坐南向北,文昌位在正南

住宅坐东向西,文昌位在西北

住宅坐西向东,文昌位在西南

儿童房装修风水

住宅坐东南向西北,文昌位在西南

住宅坐西北向东南,文昌位在正东

住宅坐东北向西南,文昌位在正北

住宅坐西南向东北,文昌位在正西

2、流年文昌位

流年文昌位是四绿文昌星随着流年飞星移动的方位,每年都会变化,但力道却要大于屋宅固定文昌位。具体来说,2018年,屋宅流年文昌位正好在正南,所以,如果要摆书桌,那么西北角就是优先选择的方位。

详解装修效果图,详解装修风水布局,详解儿童房间装修效果图,苑家文化

儿童房装修风水

 

 
补充 : 那么具体来说,哪些风水物品可以直接催旺文昌位呢 ?

1、直接将书桌摆放在文昌位

只要让孩子本人能够经常使用文昌位,让这个位置的气场活跃,一样可以达到催动文昌,促进孩子学业进步的效果。所以建议将孩子的书桌摆放在文昌位上,已达到催旺的效果。

2、文昌竹

通过放置四棵水生文昌竹或富贵竹来催动文昌位。“四”这个数字本身就是四绿文昌星的代表,加上文昌竹自身意象,具有很强的催动文昌的作用。

3、开光文昌塔和文昌笔

将开光的文昌塔和文昌笔摆放到文昌位的书桌或床位上,也能够达到催旺文昌的作用。

经常有人找蒲家逸装修风水大师给自己的家居或企业或墓地看风水,建筑风水中国古代建筑理论的灵魂,(详解装修效果图和详解儿童房间装修效果图),在中国建筑史上享有崇高地位。

苑家文化主营看风水、八字算命、八字合婚、八字起名、黄道吉日等服务。

您的项目需求

*请认真填写需求信息,我们会在24小时内与您取得联系。