蒲氏居
传统人居文化
传承馆
传承+实践 人居文化智慧
文化交流联系电话:
155-2805-2725
首页
世家风水
文脉起名
民俗命理
传统择吉
风水案例
民俗风水
风水研习
起名取名
蒲氏居溯源
蒲氏居溯源
蒲氏居理念
蒲家逸简介
蒲氏居接洽
首页
世家风水
文脉起名
民俗命理
传统择吉
风水案例
民俗风水
风水研习
起名取名
蒲氏居溯源
成都新房子装修看风水
风水学成都风水,风水学成都看风水,风水学成都新房子装修风水,
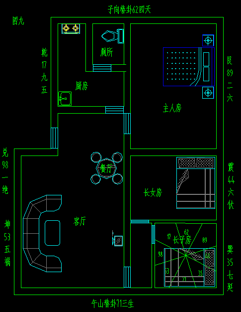
如何看卧
室风水布局平面图
卧室的风水是我们绝对不可忽视的风水之一,要知道我们每个人每天基本有三分之一的时间是在卧室中度过,甚至与更多,卧室可以说是我们经常生活的一个空间,所以卧室的风水对于我们的影响自然是最大的,因此我们更应该要注重卧室的方式的,注重卧室的布局,以及风水上的一些讲究事项等等,只有如此我们才能够让卧室的风水提升个人的运势,那么如何看卧室风水布局平面图呢?不妨看看相关文章是怎么说的吧!
1、卧室床头的布局需注意
床头的摆放与朝向在风水学中可以说是讲究多多,其中床的摆放千万不可以位于窗户之下,窗户作为卧室中通风采光的场所,常常会气流过急与光线过于强烈,而床是我们睡觉的地方,应该要处于一个相对较为稳定与安静的位置上,
所以床头切勿摆放在窗户下,这样的格局只怕会影响着居住者的健康,还容易导致人的能量被疾风吹散,长此下去只会身心疲惫,抵抗力越来越差。此外床头靠窗摆放,还容易导致红杏出墙的情况发展,妻子会因此而有外遇,在外偷换。
风水学成都看风水,风水学成都新房子装修风水,风水学成都风水,苑家文化
2、卧室厕所门要常关闭
虽然风水
学中认为卧室与厕所是不可以相连的,卧室中更不可以有厕所,两者应该要分开,但在如今的生活中,为了方便人们的生活,卧室里配备厕所已经是主流的户型格局,所以我们很难避免这样的格局住宅。对此我们应该要注意,要关闭厕所门,以防厕所里的秽气流入卧室,或者卧室厕所的位置安置一个屏风,来防止不良的风水气场。如若不如从布置,只怕会给婚姻带来第三者,会影响着夫妻之间的感情。
风水学成都风水,风水学成都看风水,风水学成都新房子装修风水,苑家文化
3、卧室不可以与城府相邻
卧室作为静态区域自然是不可以与厨房的动态区域相邻的,要知道厨房主要功能是烹调饮食,在工作时会产生大量的油烟与热能,若是厨房与卧室相邻,只怕会影响着居住者的健康,尤其是对于家中小孩有着非常不利的影响。
其实风水在现如今是非常广泛运用的,基本上需要讲究风水的地方有很多,会讲究与注重风水的人也有很多,因此我们若是能够多了解,多学习一些关于风水的知识,就自然能够更加懂得运用风水,也更加懂得如何打造好的风水气场,而以上卧室风水的布局你都学会了吗?
风水学成都看风水,风水学成都新房子装修风水,风水学成都风水,
苑家文化
主营 看风水、八字算命、八字合婚、八字起名、黄道吉日等服务。
返回目录
在线咨询
上一篇:
成都龙泉风水大师
下一篇:
成都老房子装修看风水
您的项目需求
*请认真填写需求信息,我们会在24小时内与您取得联系。
返回顶部
155-2805-2725
在线咨询
微信二维码
电话沟通
在线客服